信息公开网
部门首页
信息公开制度
信息公开清单
信息公开年报
申请公开
其他
中外合作办学情况
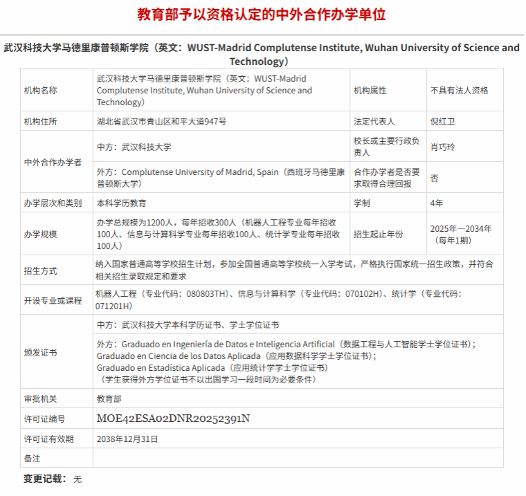
武汉科技大学与西班牙马德里康普顿斯大学合作设立武汉科技大学马德里康普顿斯学院
发布时间:2025-05-15 发布者: 浏览次数:
上一条:
武汉科技大学与英国伯明翰城市大学合作项目变更招生人数获批
下一条:
武汉科技大学与荷兰阿姆斯特丹自由大学合作举办计算机科学与技术专业硕士研究生教育项目获批延期
【
关闭
】