信息公开网
部门首页
信息公开制度
信息公开清单
信息公开年报
申请公开
其他
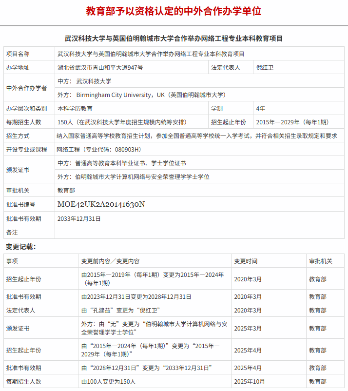
中外合作办学情况
武汉科技大学与英国伯明翰城市大学合作项目变更招生人数获批
发布时间:2025-11-06 发布者: 浏览次数:
下一条:
武汉科技大学与西班牙马德里康普顿斯大学合作设立武汉科技大学马德里康普顿斯学院
【
关闭
】