信息公开网
部门首页
信息公开制度
信息公开清单
信息公开年报
申请公开
其他
中外合作办学情况
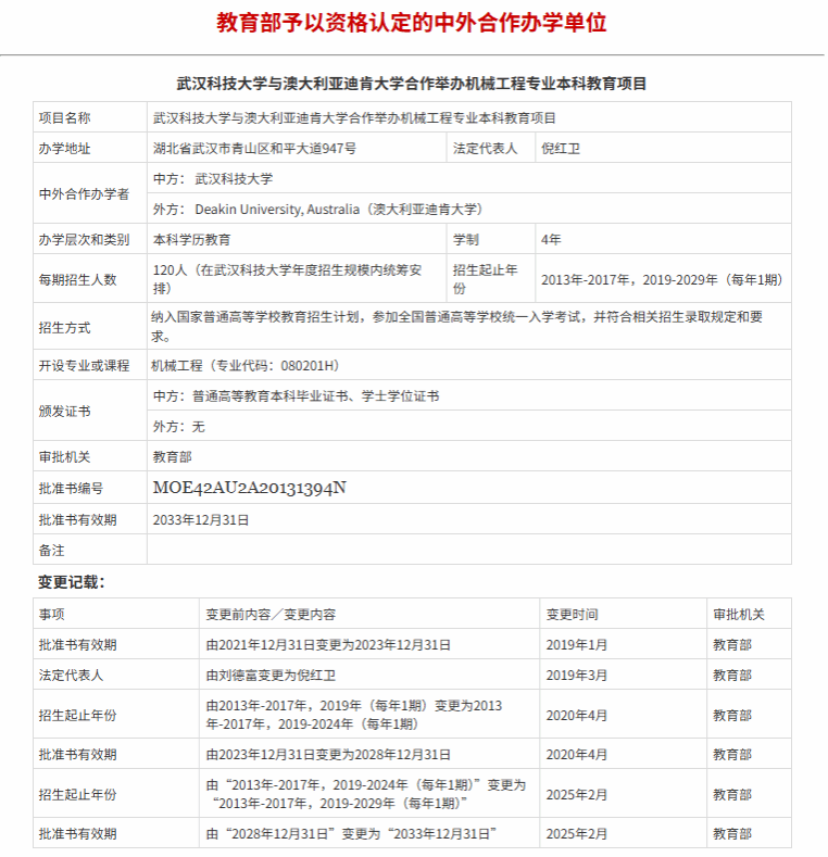
武汉科技大学与澳大利亚迪肯大学合作机械工程本科项目获教育部延期
发布时间:2025-03-07 发布者: 浏览次数:
上一条:
武汉科技大学与英国伯明翰城市大学合作项目获批延期及变更为双学位项目
下一条:
中外合作办学评估公示
【
关闭
】